下月开始,遛狗不牵绳,最高拘留10天!
家有宠物狗的朋友请注意啦!
新修订的《中华人民共和国治安管理处罚法》
将于2026年1月1日正式实施
这次修订专门给养犬划了“红线”
违规养犬
轻则罚款,重则拘留!
新修订的
《中华人民共和国治安管理处罚法》中
对养犬行为的约束具体包括
一、干扰他人正常生活
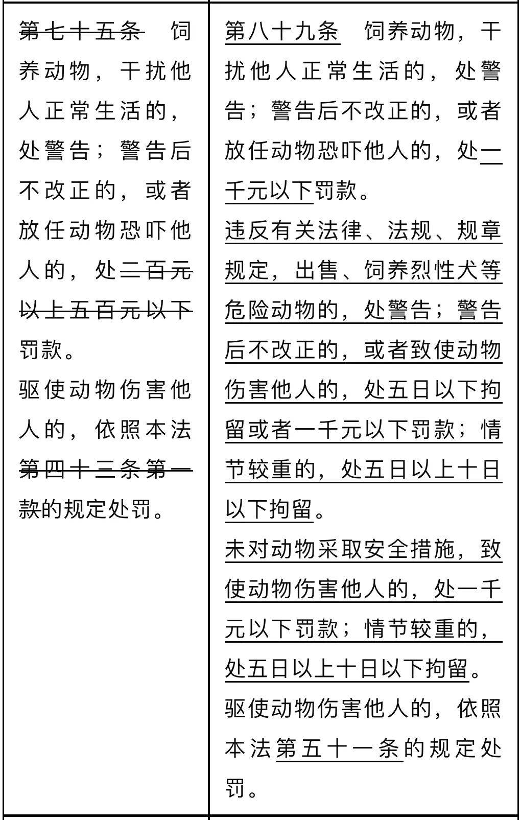
法律原文:饲养动物,干扰他人正常生活的,处警告;警告后不改正的,或者放任动物恐吓他人的,处一千元以下罚款。
适用场景:犬只深夜持续吠叫、在楼道随地便溺产生异味扰民、放任犬只追逐路人恐吓他人等。
二、违规饲养危险动物
法律原文:违反有关法律、法规、规章规定,出售、饲养烈性犬等危险动物的,处警告;警告后不改正的,或者致使动物伤害他人的,处五日以下拘留或者一千元以下罚款;情节较重的,处五日以上十日以下拘留。
适用场景:在重点管理区域饲养藏獒、比特犬等当地明令禁养的烈性犬/大型犬,或饲养危险动物后未做好隔离,导致伤人。
三、未采取安全措施致动物伤人
法律原文:未对动物采取安全措施,致使动物伤害他人的,处一千元以下罚款;情节较重的,处五日以上十日以下拘留。
适用场景:遛犬不牵绳、未给大型犬佩戴嘴套,导致犬只咬伤、抓伤路人;携带犬只乘坐公共交通工具(非导盲犬)引发冲突致他人受伤。
四、驱使动物伤害他人
法律原文:驱使动物伤害他人的,依照本法第五十一条的规定处罚(注:第五十一条为“殴打他人或故意伤害他人身体”相关处罚,处五日以上十日以下拘留,并处五百元以上一千元以下罚款;情节较轻的,处五日以下拘留或者一千元以下罚款)。
展开全文
适用场景:故意驱使犬只攻击他人,造成他人身体伤害的,按故意伤害相关条款从重处罚。
若发现身边有违规养犬行为,可拨打110举报。

图源:最高人民法院司法案例研究院
那么如何做一个
负责任的文明养犬人呢?
核心就两点——
“管得住”和“清得净”
管得住——
▪牵引绳是爱与责任的“生命线”,一方面主动避让行人,尤其是老人、孕妇和儿童,是养犬人的基本修养;另一方面,也可以有效防止爱犬惊跑走失、打架或发生交通事故。
▪当爱犬对路人吠叫时,主人应立即通过指令、牵引等方式予以制止,而非放任。
▪进入电梯等人员密集场所,主人应将爱犬抱入怀中,或者装入犬笼、戴犬嘴套等。
清得净——
狗狗的粪便不仅影响环境卫生,还可能传播疾病、引发邻里矛盾,随手清理是文明养犬的“必修课”。出门遛狗请务必随身携带卫生纸或垃圾袋,在狗狗排便后,主人应立即用袋子将粪便包起,投放到垃圾桶。
希望大家都能够
依法养犬,文明养犬!
来源:央视新闻、半月谈、937江苏新闻广播
审核:殷凤岐
编辑:刘一丹






评论